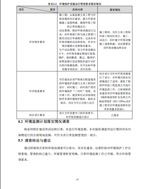
新聞中心
News Center
略陽楊家壩礦業有限公司楊家壩鐵礦130×104t/a改擴建工程
發布日期:2018-12-24   
作者:   
來源:   
點擊量:0   
分享到:
略陽楊家壩礦業有限公司楊家壩鐵礦130×104t/a改擴建工程
(噪聲、固體廢物污染防治設施)
竣工環境保護驗收調查公示
根據建設項目竣工環境保護驗收管理有關規定要求,為進一步加大環境信息公開力度,推進公眾參與,維護公眾環境權益,由中圣環境科技發展有限公司承擔的《略陽楊家壩礦業有限公司楊家壩鐵礦130×104t/a改擴建工程(噪聲、固體廢物污染防治設施)竣工環境保護驗收調查報告》已編制完成,全本公示見附件,公眾可查閱報告全本內容,提出反饋意見。自公示即日起10個工作日內,公眾可通過電話、信件、電子郵件等方式與建設單位聯系,發表對該項目竣工環境保護驗收調查報告的意見或建議。
建設單位:略陽楊家壩礦業有限公司
單位地址:略陽縣硤口驛鎮硤口驛村
聯系方式:0916--4978070
聯 系 人:王海貴
調查單位:中圣環境科技發展有限公司
地 址:陜西省西安市高新區錦業路2號旺都第1幢D座
聯 系 人:高工
聯系電話:029-68661198
電子郵箱:281106927@qq.com
附件:略陽楊家壩礦業有限公司楊家壩鐵礦130×104t/a改擴建工程(噪聲、固體廢物污染防治設施)竣工環境保護驗收調查報告
公示單位:略陽楊家壩礦業有限公司
公示時間:2018年12月24日

企業郵箱
辦公登錄
網站首頁
關于我們
新聞中心
產品中心
招標投標
黨建動態
企業文化
人力資源





















































微信二維碼